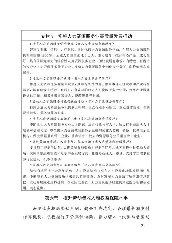
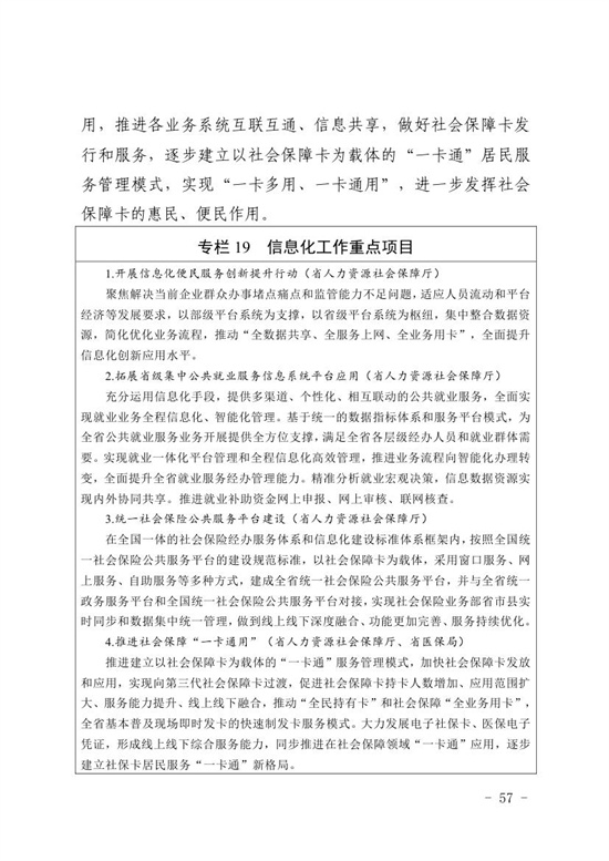
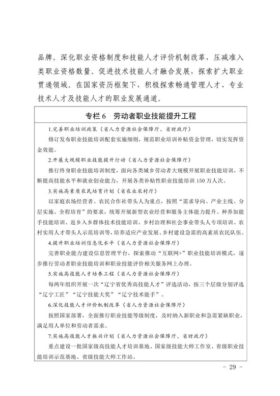
酷爱成人网
酷爱成人网
政策
文件目录
业务分类
社会保险
就业
人事人才
劳动关系
综合
政策
酷爱成人网信息 公开指南
酷爱成人网信息 公开制度
法定主动公开内容
履职依据
机关简介
规划信息
行政许可
处罚/强制
预算/决算
收费项目
政府采购
重大民生信息
监督检查
建议提案
中介服务事项清单
职业资格事项清单
酷爱成人网信息 公开年报
当前位置:
酷爱成人网
>
酷爱成人网信息
>
法定主动公开内容
>
规划信息
>
相关规划
辽宁省人民政府办公厅关于印发辽宁省“十四五”就业和社会保障发展规划的通知
发布时间:2022年01月13日 编辑:省人社厅高珊 来源:财务审计处